#include <stdio.h>#include <signal.h>#include <sys/ipc.h>#include <sys/shm.h>#include <stdlib.h>#include <string.h>#include <dirent.h>#include <errno.h>#include <sys/types.h>#include <unistd.h>#include <pthread.h>#include <gtk/gtk.h>#include "PmuGui.h"#include "ServerFunction.h"#include "CfgGuiFunctions.h"#include "CfgFunction.h"

Go to the source code of this file.
Defines | |
| #define | UI_fILE "pmu.glade" |
| #define | GW(name) CH_GET_WIDGET(builder, name, pmu_data) |
Functions | |
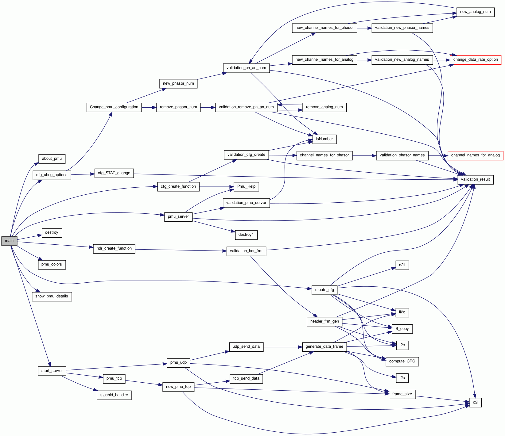
| int | main (int argc, char **argv) |
| int main | ( | int | argc, | |
| char ** | argv | |||
| ) |
Definition at line 53 of file pmu.c.
References _pmuStruct::about_menuitem, about_pmu(), cfg_chng_options(), cfg_create_function(), _pmuStruct::cfg_modification_button, create_cfg(), _pmuStruct::create_cfg_button, destroy(), _pmuStruct::E_button, _pmuStruct::exit_button, _pmuStruct::exit_menuitem, GW, hdr_create_function(), _pmuStruct::header_frm_button, pid, pmu_colors(), pmu_data, _pmuStruct::pmu_details_button, pmu_server(), _pmuStruct::Pmu_Simulator, show_pmu_details(), start_server(), and UI_fILE.
00054 { 00055 /* local variables */ 00056 GtkBuilder *builder; 00057 GError *error = NULL; 00058 00059 pid = fork(); 00060 if (pid == 0) 00061 { 00062 /* Child process for PMU SERVER Setup */ 00063 start_server(); 00064 } 00065 else 00066 { 00067 /* Main process for PMU Configuration Setup */ 00068 00069 /* Init GTK+ */ 00070 gtk_init(&argc, &argv); 00071 00072 /* Create new GtkBuilder object */ 00073 builder = gtk_builder_new(); 00074 00075 /* Add glade file to GtkBuilder */ 00076 if(!gtk_builder_add_from_file(builder, UI_fILE, &error)) 00077 { 00078 g_warning("%s", error->message); 00079 g_free(error); 00080 return(1); 00081 } 00082 00083 /* Allocate data structure */ 00084 pmu_data = g_slice_new(pmuStruct); 00085 00086 /* Get objects from UI */ 00087 #define GW(name) CH_GET_WIDGET(builder, name, pmu_data) 00088 GW(Pmu_Simulator); 00089 GW(create_cfg_button); 00090 GW(header_frm_button); 00091 GW(pmu_details_button); 00092 GW(cfg_modification_button); 00093 GW(pmu_menubar); 00094 GW(img_label); 00095 GW(welcome_pmu); 00096 GW(admin_label); 00097 GW(logo_butun); 00098 GW(exit_button); 00099 GW(footer_label); 00100 GW(about_menuitem); 00101 GW(exit_menuitem); 00102 GW(E_button); 00103 #undef GW 00104 00105 /* Connect signal to builder */ 00106 gtk_builder_connect_signals(builder, pmu_data); 00107 gtk_builder_connect_signals(builder, NULL); 00108 00109 /* Set the Title of Main Window */ 00110 gtk_window_set_title (GTK_WINDOW (pmu_data->Pmu_Simulator), "PMU Simulator"); 00111 00112 /* Open the file "PmuServer.txt" in read mode */ 00113 FILE *file_1 = fopen ("PmuServer.txt","rb"); 00114 if (file_1 == NULL) 00115 { 00116 pmu_server(); 00117 } 00118 else 00119 { 00120 fclose(file_1); 00121 //validation_result ("\t\tPMU Server run successfully.\t\t\n"); 00122 } 00123 00124 /* Open the file "cfg2.bin" in read mode */ 00125 file_1 = fopen ("cfg2.bin","rb"); 00126 if (file_1 != NULL) 00127 { 00128 fclose(file_1); 00129 create_cfg(); 00130 00131 /* Disable the create Configuration button because cfg is already present in the system */ 00132 gtk_widget_set_sensitive(GTK_WIDGET(pmu_data->create_cfg_button), FALSE); 00133 } 00134 else 00135 { 00136 /* Disable all buttons except create Configuration button because cfg is not present in the system */ 00137 gtk_widget_set_sensitive(GTK_WIDGET(pmu_data->header_frm_button), FALSE); 00138 gtk_widget_set_sensitive(GTK_WIDGET(pmu_data->pmu_details_button), FALSE); 00139 gtk_widget_set_sensitive(GTK_WIDGET(pmu_data->cfg_modification_button), FALSE); 00140 } 00141 00142 /* Decorate the GUI */ 00143 pmu_colors(); 00144 00145 /* Signal handling for buttons on Main PMU Window */ 00146 g_signal_connect (pmu_data->create_cfg_button, "clicked", G_CALLBACK(cfg_create_function), NULL); 00147 g_signal_connect (pmu_data->header_frm_button, "clicked", G_CALLBACK(hdr_create_function), NULL); 00148 g_signal_connect (pmu_data->cfg_modification_button, "clicked", G_CALLBACK(cfg_chng_options), NULL); 00149 g_signal_connect (pmu_data->pmu_details_button, "clicked", G_CALLBACK(show_pmu_details), NULL); 00150 g_signal_connect (pmu_data->exit_button, "clicked", G_CALLBACK (destroy), NULL); 00151 g_signal_connect (pmu_data->about_menuitem, "button_press_event", G_CALLBACK(about_pmu), NULL); 00152 g_signal_connect (pmu_data->exit_menuitem, "button_press_event", G_CALLBACK(destroy), NULL); 00153 g_signal_connect (pmu_data->E_button, "clicked", G_CALLBACK(destroy), NULL); 00154 g_signal_connect_swapped (pmu_data->Pmu_Simulator, "destroy", G_CALLBACK (destroy), NULL); 00155 00156 /* Destroy builder, since we don't need it anymore */ 00157 g_object_unref(G_OBJECT(builder)); 00158 00159 /* Show window. All other widgets are automatically shown by GtkBuilder */ 00160 gtk_widget_show(pmu_data->Pmu_Simulator); 00161 00162 /* GTK Main */ 00163 gtk_main(); 00164 00165 /* Free any allocated data */ 00166 g_slice_free(pmuStruct, pmu_data); 00167 } 00168 return(0); 00169 }

1.6.3